{{ 'fb_in_app_browser_popup.desc' | translate }} {{ 'fb_in_app_browser_popup.copy_link' | translate }}
{{ 'in_app_browser_popup.desc' | translate }}
{{ childProduct.title_translations | translateModel }}
{{ getChildVariationShorthand(childProduct.child_variation) }}
{{ getSelectedItemDetail(selectedChildProduct, item).childProductName }} x {{ selectedChildProduct.quantity || 1 }}
{{ getSelectedItemDetail(selectedChildProduct, item).childVariationName }}

總是睡不好、睡不著及每夜靠安眠藥的你,相信也聽過很多保健品說GABA、色胺酸、芝麻素等這類的產品。可能試過無數種方法卻無法幫助入眠。那你可以試試看有研究證實的晚安多酚,究竟晚安多酚是甚麼、跟茶多酚差在哪、優缺點及怎麼搭配吃,營養師一次告訴你!
晚安多酚是專利技術萃取出的綠薄荷及山茶,兩種獨特比例組成GABA驅動因子—GABA Enhancing Phenolic Complex (GEPC),能夠提升GABA含量、抑制GABA轉胺酶及活化GABA受體,三方面增強睡眠訊號。不同於市面上只有GABA補充更能降低壓力、減少身體緊蹦、緩和焦慮情緒及幫助入眠。
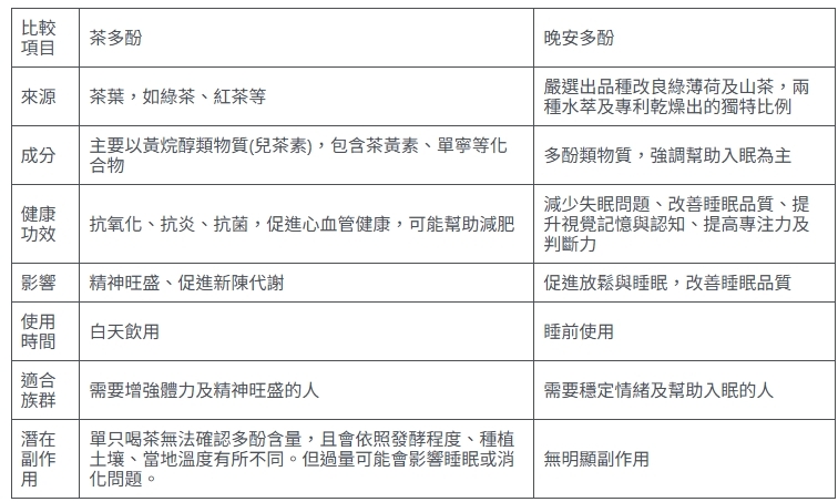
晚安多酚由綠薄荷水萃及山茶水萃,經獨特比例組成。其中綠薄荷主要從5000種改良的品種中,嚴選出2種含有最佳晚安多酚含量,為確保最高含量的多酚類,採用安全水萃、專利乾燥法保留。而山茶水萃由手採的新鮮葉子,僅摘取一心二葉,一樣經過茶葉製作、安全水萃及專利乾燥法保留。
茶多酚是茶葉中多酚類的總稱,其中以黃烷醇類物質(兒茶素)最為重要,還包含茶黃素、單寧等化合物,因有抗氧化作用,能降低自由基攻擊、降低血壓、降低血膽固醇與低密度脂蛋白、降低第2型糖尿病、粥狀動脈硬化、缺血性心臟病的風險。晚安多酚主要設計給幫助入眠需求者,在人體實驗中,可減少失眠問題、改善睡眠品質、提升視覺記憶與認知、提高專注力及判斷力。

現代人疫情過後失眠比例上升至40~50%,借助安眠藥跟腿黑激素的人越來越高。直到最新研究發現綠茶萃取、綠薄荷萃取及多酚類相關化合物組成的GABAergic system可以降低焦慮、促進睡眠、調控GABA生成等。晚安多酚以此發現組成獨家比例DailyZz來三方面增強GABA作用,得到以下更多的優勢。
DailyZz補充的睡眠小型先導臨床試驗,針對6位健康但伴有中度睡眠障礙的成年人,經過6週試驗期。與安慰劑相比,整體平均入眠期縮短6分鐘、快速動眼期時間增加5%。快速動眼期與記憶力、學習及處理情感有關,對深度睡眠的品質有關。試驗中顯示DailyZz具有幫助入眠及提升品質的趨勢,同時降低糖尿病、心血管疾病等慢性疾病發生的風險,白天精神旺盛。
國際睡眠專家Michael Grandner, PhD進行大型隨機睡眠臨床試驗,找來100位22~50歲成年人在睡前30 分鐘補充DailyZz入眠,經過30天試驗與安慰劑組比較,能降低2倍失眠問題、14天內提升2倍睡眠品質、提高1.6倍視覺記憶與認知、在一週內提升專注力及反應。
DailyZz是幫助入眠的天然營養補充品,GABAergic system也與穩定情緒、降低緊蹦有關,研究中GABAergic system跟谷氨酸(Glutamate)皆與抗焦慮、治療情緒障礙藥物有關。對於穩定GABA進入大腦血腦屏障對於情緒控制、降低焦慮、減少情緒壓力有幫助。

晚安多酚並無明顯表示副作用反應,副作用的發生主要由劑量、萃取方式、製成所影響。目前的研究大部分皆是單一中草藥萃取來討論其效果或副作用,較少有合併補充討論。提醒只單一補充中草藥萃取補充來改善睡眠問題,需要檢測重金屬、毒性反應測試合格,來避免肝毒性、重金屬汙染等嚴重副作用。
晚安多酚通常與膠囊或粉末方式補充,如果有其他正在服用的藥物,最好與醫生討論服用的劑量和方式,避免可能的藥物交互作用。提醒晚安多酚是輔助性補充,不能取代當下使用的藥物,隨意停藥。
建議睡前30分鐘至1小時,搭配溫開水,以便幫助身體放鬆和提升睡眠品質。
通常遵循包裝上的建議劑量,通常每日一次或根據醫生建議。
晚安多酚與市面上GABA最大的差別在調節睡眠機制不同,比起傳統單一補充GABA更能緩和焦慮情緒、促進睡眠及增強GABA在體內作用效果。

補充晚安多酚的同時,也需要注意其他跟生活習慣有關的行為,兩者雙管齊下才是睡眠好品質的唯一方法。
失眠在超過3個月表示有疾病出現或身心狀況需要醫療介入,也請大家不要隨意地忽略身體的警訊,目前政府針對15至30歲需要心理諮詢的年輕朋友,每人3次的免費心理諮詢。
現代人很常上班時間過長,以報復性熬夜或假日補眠得到身心上的寧靜,提醒假日與平日維持一樣時段,讓身體及大腦適應良好的睡眠作息。
睡前4小時避免過多刺激性食物或亢奮的活動,以下這些行為皆有可能阻礙到睡眠品質。
按摩穴位是中醫師推薦可在睡前進行,來降低焦慮、安定神經
相信蠻多人都聽過溫牛奶中的鈣質能夠幫助入眠,但除了牛奶還有其他食物可以多補充來幫助入眠。
睡眠品質並不是有睡著就可以,以下只要其中一項有符合皆是適合補充晚安多酚來幫助。
A:晚安多酚從天然來源成分,不含藥物長期食用不具有成癮性,是你幫助入睡的好選擇。
A:因每個人體質及入睡習慣不同,晚安多酚最快7天有感,建議食用14~28天後長期食用才能有感感受到晚安多酚的好處。建議睡前1~2小時前使用2~3顆晚安多酚GABA,並不滑手機、平板等3C用品享受好眠。
A:素食者、小孩、孕婦或哺乳婦皆可以吃晚安多酚,安全且不具有依賴性。晚安多酚GABA的膠囊選用植物纖維素製成的高成本膠囊,對身體不會造成負擔。