
近期換季鼻子過敏的高峰期,早晚溫差過大開始打噴嚏、流鼻涕、鼻塞,甚至出現鼻涕倒流、喉嚨乾癢、睡眠品質下降出現黑眼圈等症狀。理解鼻子過敏原因、症狀差別後,究竟鼻過敏的人在這個季節怎麼適應、有沒有辦法完全治療嗎?讓本篇文章來告訴你。
甚麼是換季鼻子過敏?
換季鼻子過敏也被稱為過敏性鼻炎,特別在季節交替期間,溫度變化差異大,由於環境過敏原濃度增加,導致人體免疫系統對這些物質產生過度反應,進而最直接引起鼻子的過敏反應。
換季鼻子過敏主要特點
- 季節性發作:通常在春季和秋季發作,季節交替的植物花粉、塵蟎和霉菌孢子等過敏原大量存在於空氣中,進入到呼吸道刺激免疫系統,引發過敏反應。
- 過敏原的刺激:免疫系統將無害的物質(如花粉和塵蟎)錯誤的辨別成病毒或其他有害物質,身體釋放出組織胺、發炎因子等物質,導致鼻腔黏膜的炎症和腫脹。
- 反覆發作:每年在固定的時間段會反覆出現過敏症狀,通常包括打噴嚏、流鼻水、鼻塞、鼻癢等。
換季鼻子過敏常見原因
- 花粉:春季和秋季是花粉大量出現的時機,通常向日葵、雛菊、菊花等豚草類有關高機率觸發。
- 塵蟎:在溫暖潮濕的環境容易使塵蟎繁殖,喜歡吃人類皮屑。且不只是活的塵蟎,塵蟎的屍體、碎屑、卵和排泄物等,都是過敏原。
- 霉菌孢子:霉菌在潮濕的環境中生長,秋季的落葉腐爛會產生大量霉菌孢子,刺激鼻腔出現過敏。
換季鼻子過敏症狀
過季鼻子過敏不僅限於鼻子症狀,連帶著影響到眼睛、喉嚨及神經系統,加重各方面的不適感,日常生活品質和工作效率大大降低。理解鼻子及相關症狀、與其他慢性鼻炎區別後即時處理,有任何問題可以立即去看耳鼻喉科專科醫生。
鼻子及相關症狀
- 打噴嚏
- 頻繁且連續:打噴嚏是換季鼻子過敏的典型症狀之一,過敏發作時,可能會頻繁且連續地打噴嚏,有時難以控制。
- 多發作於早晨:通常在早晨或剛接觸過敏原時比較嚴重。
- 流鼻水
- 清水狀鼻涕:過敏性鼻炎伴隨清水狀鼻涕,量雖多但不過於黏稠不太顏色。
- 頻繁且連續:鼻涕可能會持續流出,尤其在接觸過敏原後,症狀更加明顯。
- 鼻塞
- 雙側或單側鼻塞:由於鼻腔黏膜充血腫脹引起的,可能會出現在單側或雙側鼻腔。
- 平躺呼吸不順:鼻塞症狀在夜間加重,尤其是平躺會呼吸不順,影響到睡眠品質。
- 鼻內發癢
- 鼻內癢感強烈:常感到鼻子內癢感強烈,經常需要揉鼻子來緩解不適。
- 鼻子皮膚紅腫損傷:頻繁的揉鼻行為可能會導致鼻部皮膚損傷和紅腫,進一步加重不適感。
- 眼部症狀
- 眼癢和流眼淚:眼部區域接近鼻子區域,也很容易接連受到影響。由於過敏引起的發炎反應引起結膜炎,如眼癢、流淚、眼睛發紅等。
- 過敏性黑眼圈:由於揉眼過度、血流循環不順及夜間睡眠品質不佳,導致出現黑眼圈或眼周暗沉。
- 頭痛及疲勞
- 頭痛:鼻塞和過敏反應可能導致額頭或鼻周的壓迫感,進而引發頭痛。
- 日間疲勞:過敏症狀不間斷和夜間睡眠品質差導致全身疲勞、乏力和精神不振。
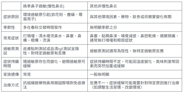
與其他非慢性鼻炎的區別
換季鼻子過敏(慢性鼻炎)和其他非慢性鼻炎之間的最大區別,以下用表格來說明。

換季鼻子過敏的誘發因素
換季鼻子過敏主要與季節交替時環境中過敏原的增加有關,當然不排除其他誘發因素,積極的避免這些誘發因素可有效減少過敏反應。
環境因素
- 花粉:在春季和秋季植物開花和授粉會釋放出大量的花粉到空氣中。不同季節不同植物的花粉濃度達到最高,誘發過敏反應。
- 春季:樹木花粉為主
- 秋季:草類和豚草(ragweed)花粉為主
- 塵蟎:塵蟎是一種微小昆蟲,常生活在床墊、枕頭、地毯和軟家具中,當季節交替時,使用暖氣設備或濕度增加,容易促進塵蟎的繁殖。
- 塵蟎的排泄物和屍體碎屑都是強烈的過敏原,引起換季鼻子過敏症狀
- 霉菌孢子:在秋冬季時,落葉堆積和植物枯萎腐爛會產生大量的霉菌孢子傳播到空氣。
- 台灣季節濕氣重促進霉菌孢子的釋放,同時室內潮濕環境(如浴室、地下室等)是霉菌孢子生長溫床
- 氣溫變化:換季期間氣溫驟降或驟升時,冷空氣刺激鼻腔黏膜的反射性收縮和擴張,引起鼻塞、流鼻水等症狀。
- 冷空氣是一種非特異性刺激,可能直接誘發過敏性鼻炎症狀
- 空氣汙染:戶外的汙染,包含汽車尾氣、工廠排放的污染物等,會加重鼻腔黏膜的發炎反應,尤其是換季時期。
- 使用加熱設備或開窗通風不當,會導致室內空氣中汙染物濃度增加,也可能誘發過敏性鼻炎。
- 刺激性氣味:除了花粉外,某些人對花卉、香水、香薰或清潔劑中的化學成分敏感,可能誘發鼻子過敏。
- 動物皮屑或昆蟲:換季季節,家中的寵物換毛增加皮屑的散佈,是常見的過敏原之一;蟑螂的排泄物和分泌物,這些都是室內常見的過敏原,特別是在濕熱的季節。
個人遺傳免疫因素
有過敏體質的家族成員,子女也更容易遺傳這種體質。這是因免疫系統的遺傳基因及後天的成長環境造成的。
- 腸胃道菌群:腸道中的益生菌在維持免疫系統平衡中扮演著重要角色。腸道內的益生菌失衡導致免疫系統過度活躍,增加發炎過度反應的風險,加重過敏時的症狀。平時補充適當的益生菌可以幫助調節免疫反應,減少過敏發作的症狀。
- 其他疾病引起免疫失調:常見的哮喘、濕疹、類風濕性關節炎等,讓免疫系統功能的發炎反應失調,增加對過敏原的敏感性,進而引發過敏性鼻炎。且因疾病更容易受到外界過敏原的刺激,反應更加頻繁及嚴重。
換季鼻子過敏的診斷方法
診斷出換季鼻子過敏需要結合臨床診斷詢問主觀描述、體格檢查及特異性過敏測試 ,有助於確定過敏源並制定適當的治療方案,以有效緩解症狀和改善生活質量。更詳細地緊密檢測需要到免疫風濕科進一步了解。
一、臨床診斷
- 病史詢問:醫生會詢問患者發病症狀、持續時間、環境因素、家族史來綜合評估初步的方向。
- 症狀特徵:醫生會詢問病患的症狀,如是否出現打噴嚏、流鼻水、鼻塞、鼻癢等,這些症狀是否隨季節變化而加重或緩解。
- 發病時間:了解症狀何時開始、持續多長時間、是否每年同一時間發作,這有助於確認是否為換季過敏引起的鼻炎。
- 環境因素:是否接觸過已知的過敏原(如花粉、塵蟎、寵物皮屑等),或者是否有家族過敏史。
- 體格檢查
主要觀察目前鼻腔內部及其他部位檢查症狀嚴重性,必要時做進一步的各項檢查。
- 鼻腔檢查:使用鼻鏡檢查鼻腔內部,觀察是否有鼻黏膜腫脹、蒼白、充血或分泌物。過敏性鼻炎的特徵包括鼻黏膜蒼白且呈現水腫。
- 其他患者口述症狀:眼睛是否有結膜充血、流淚等過敏性結膜炎的症狀,並檢查喉嚨是否有分泌物滴流等情況。
二、特異性過敏測試
過敏原測試在各種醫院能檢測的種類數各不同,需要詢問是否有必要增加其他項目。
- 皮膚點刺測試:將少量懷疑的過敏原滴在皮膚上,然後用針輕刺皮膚表面,觀察是否產生紅腫反應。這是診斷季節性過敏性鼻炎的常用方法。
- 血清特異性IgE測試:通過抽血檢查血液中對特定過敏原的特異性IgE抗體濃度。如果IgE抗體水平升高,則表示對該過敏原過敏。這種測試適合無法進行皮膚測試的患者,如有皮膚疾病或對皮膚測試過敏。目前健保有對換季鼻子過敏(過敏性鼻炎)的基本36種檢測,必要多項額外的種類檢測需要自費。
- 鼻黏膜分泌物檢查:分析鼻腔分泌物中的嗜酸性白血球(Eosinophils)含量,若含量升高,可能是過敏性鼻炎。
換季鼻子過敏很癢一直打噴嚏怎麼辦?
當換季鼻子過敏時會傾向避免接觸過敏原、養成良好的生活習慣、逐步可靠免疫療法讓身體適應,必要時請專業的醫師幫助,使用藥物治療。
一、非藥物治療
- 避免接觸過敏原:保持室內環境清潔、勤換床上用品、盡量避免在花粉濃度高時段出門,並穿戴防護用具,如口罩或面罩,減少過敏原接觸。
- 保持良好的生活習慣:透過規律運動、均衡飲食、充足睡眠來增加抵抗力,平時多補充omega-3脂肪酸魚油、腸道益生菌或海藻鈣等降低過度的發炎反應。
- 免疫療法:通過逐步增加接觸過敏原的劑量,讓身體逐漸適應,減少對過敏原的過度反應。這種治療通常需要長時間進行,但對於某些患者有顯著效果。
- 鼻腔清洗:使用生理鹽水沖洗鼻腔可以清除鼻腔內的過敏原和分泌物,減少鼻腔黏膜的刺激。這種方法對緩解鼻癢和打噴嚏非常有效。如果空氣太乾燥引起症狀,可以使用鹽水噴霧或加濕器保持鼻腔濕潤。
二、藥物治療
- 抗組織胺藥物:如氯雷他定(Claritin)、非索非那定(Allegra)等,可以幫助緩解鼻癢、打噴嚏和流鼻水的症狀。
- 類固醇噴劑:如氟替卡松(Flonase)、布地奈德(Rhinocort)等,可以減少鼻腔內的發炎反應。
- 擴張劑:如伐他唑啉(Naphazoline)鼻噴劑,短期使用可緩解鼻塞,但應避免長期使用,以免產生藥物依賴或反彈性鼻塞。
若是合併眼部症狀,會傾向其他藥物,如類固醇、非類固醇藥物、外用組織胺藥物等,副作用可以由專業人員評估,12歲以下小孩的考量需求較多。
換季鼻子過敏常見問題解答(FAQ)
Q:鼻子過敏能完全治癒嗎?
A:鼻子過敏目前並無方法能完全治療,但可以有效將症狀控制在可接受的範圍內,並維持良好的生活質量。控制症狀的方式最有效就是避免過敏原、生活習慣調整、藥物治療及免疫療法。
Q:甚麼季節最容易過敏?
A:最容易引發過敏的季節因人而異,通常春季和秋季是過敏最常見的季節,因為這兩個季節是植物花粉和霉菌孢子活躍及溫度變化大的時期。然而,在冬季,由於室內過敏原的影響,過敏症狀也可能持續存在。
Q:換季鼻子過敏有甚麼推薦保健品?
A:換季鼻子過敏會推薦益生菌及omega-3脂肪酸魚油平衡腸道菌群,有助於減輕鼻塞、鼻癢和打噴嚏等症狀。市面上有不同的菌株種,會建議選擇乳酸桿菌(如Lactobacillus rhamnosus)或雙歧桿菌(如Bifidobacterium lactis)搭配蔬果類、全穀類等含有膳食纖維培養。
換季鼻子過敏是一種常見但令人困擾的健康問題,由於過敏的成因複雜且多樣化,可以透過避免過敏原、使用合適的藥物、補充益生菌等保健品,以及保持良好的生活習慣,來降低鼻塞、打噴嚏、眼癢等症狀。無論是通過日常生活保健還是藥物治療,理解換季時機點都能讓您享受更舒適、更健康的生活,提高生活品質。